智慧云<商贸云>系统简介
一、 应用背景简介
“智慧云”(或"智慧商贸云",以下简称本系统,含PC端WEB版、安卓手机APP和微信小程序)是四川时代智擎科技有限公司积聚多年行业经验,专门针对电器及相关行业研发的管理软件,本系统旨在解决:家用电器及相关行业目前普遍存在的采购、销售、库房、物流、售后、账务等环节的信息流通不畅、流程控制不严、数据分析不准等问题。自本系统推出至今,已经在全国各地得到广泛深入地应用,成为推动企业信息化、数字化、智能化建设的必备管理系统和行业标准。
本系统集采购、销售<零售、批发>、库存、物流、售后、账务等管理功能于一体,主要实现业务过程的全面管理,突出对关键流程的控制,以加强企业核心业务流程运作规范化为第一目标,实现人、财、物、供、销、结算、售后的全面结合、全面受控、实时反馈。以流程式管理,实现企业订单的快速响应、减少库存积压、确保及时交货、降低赊销风险、完善内控体系,是非常适合电器及相关行业企业的ERP解决方案。
通过使用本系统,可以大大提高管理效益,节约管理成本,加快资金周转率,提高售后服务响应率,提升客户满意度,提高企业核心竞争力。
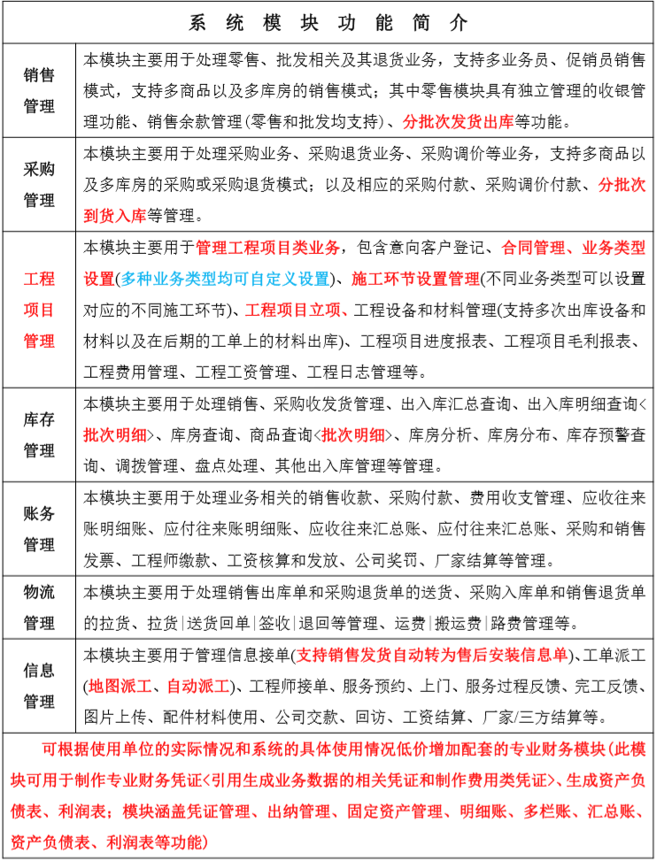
二、 系统模块简介
三、 系统特点
A、销售管理优势:
1、零售、批发支持多库房销售业务模式。
2、零售、批发支持商品的折扣销售<即打折优惠销售模式>。
3、零售、批发单支持多个业务员或促销员销售。
4、支持销售(零售、批发)的提成方式自定义设置(按单台、按毛利额、按销售额)。
5、支持销售(零售、批发)的分批次发货出库<按需发货出库>,实时体现销售待出数。
6、零售的收款可以采取收银方式进行收取货款,收款后系统自动冲抵往来账;批发可以采取账务的收款方式来收取货款。两种业务方式相互独立,互不影响,满足公司不同业务的收款需求方式。
B、采购管理优势:
1、支持采购入库时将采购单价和单台费用体现到商品成本中,同时又不影响和供应商之间的往来账。
2、 支持采购的分批次收货入库<按实收入库>,实时体现采购在途数。
3、支持多种模式采购调价。解决现实中采购后厂家针对全单或部分调价情况,从而确保应付往来账和毛利的准确性。
C、账务管理优势:
1、支持零售收银余款优惠抹零功能<即余款免收功能>。
2、简化的账务管理处理功能。管理人员<操作人员>不需要专业财务知识,也可管理企业的收支账务情况,实现业内非专业财务人员的账务管理需求。其中销售收款、采购付款既支持整张单据的收付款也支持部分收付款,同时支持预收冲应收,预付冲应付等功能。
3、费用收支管理,可以根据单位内部的账务需求和费用流水发生来做相应的费用收支单,实现简易化的公司账务管理<系统中提供资金统计明细表和资金统计汇总表>。
4、发票管理,可以根据单据商品来实现对销售、采购的销售发票和采购发票管理。
D、库房管理优势:
1、库存支持显示:库存账面数量、实物库存数量、采购在途数量和销售待出数量。
2、库房支持采购按实到收货入库、销售发货按实发出库<按实发进行物流配送等>,实现系统中的账面数量和实物数量的管理。
3、支持采购单分批次到货入库,从而解决采购业务的分多次到货情况。
4、支持销售单分批次发货出库,从而解决零售、批发销售业务的分多次发货情况。
E、物流、售后服务管理优势:
1、送货、拉货派车,独立于业务销售单据,根据发货单、收货单进行派车,从而完美解决一张业务单分多次出库配送问题<同时支持一张出库单多次配送、多次计算工资情况>。
2、支持独立管理每个工程师的配件库存,实时跟踪工程师配件库存和使用明细。
3、支持工单信息使用的配件分开单独出库。即工单未完工前可以一单多次出库配件材料,材料出库单可以独立审核。
4、支持不同场景自动触发短信给客户或工程师<同时兼容手动发送短信>。
5、支持工单地图派工、工程师分布实时查看工程师分布情况。
四、 平台优势
A.稳定是首要
平台由专业的研发团队,深入了解电器行业现状,精心打造SAAS云平台。
平台由专业的运维人员维护,真正让用户只享受使用系统的快乐,不去面对维护系统的烦恼。
B.功能是核心
平台促进企业建立自己的生态圈,牢牢抓住客户,提高客户亲和度和忠诚度。
平台通过智能任务驱动,提高企业的售后服务响应速度和质量,从而提高客户满意度。
平台通过数据可视化技术,直观展示企业各种不同报表数据,让管理数据化,一切有迹可循。
平台为决策层提供大数据智能分析和统计。
平台功能全面: PC端、移动端(安卓APP和微信小程序)高度整合。
C.易用是要素
企业注册后30分钟内即可使用平台,不耽误正常工作,换系统就是这么轻松。
平台操作简单、上手快,轻松过度,完成系统转换。
平台的成本低、投入少、免维护,轻松从传统软件迈向大数据云平台。
五、 软件界面WEB端首页和手机端部分截图







